避开雷区,用工新规早准备
2025年8月1日,最高人民法院举行新闻发布会,发布《最高人民法院关于审理劳动争议案件适用法律问题的解释(二)》(法释〔2025〕12号)(以下简称“《解释(二)》”)和典型案例,自2025年9月1日起施行。
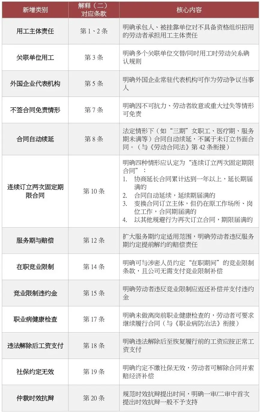
《解释(二)》共21条,涉及转包、分包、挂靠单位主体责任,混同用工,竞业限制,外国人劳动争议,劳动合同的连续订立,服务期协议适用范围,未依法缴纳社会保险的法律责任等社会关切的内容。
对照2021年1月1日起施行的《最高人民法院关于审理劳动争议案件适用法律问题的解释(一)》(法释〔2020〕26号)(以下简称“《解释(一)》”),解释(二)》在多个类别进行了新增回应,并在诸多热点问题上进行了细化解释,为后续相关劳动争议案件的审理明确了裁审口径。
新增内容

有关“竞业限制”,除《解释(二)》的上述新增内容外,人力资源社会保障部办公厅于2025年9月4日发布了《企业实施竞业限制合规指引》(人社厅发〔2025〕40号),进一步为企业依法合规实施竞业限制提供指导参考。
细化内容

废止条款

与此废止条款相衔接的是,2025年7月31日,由人力资源社会保障部、国家卫生健康委、应急管理部、国家税务总局、国家医保局共同起草的《超龄劳动者基本权益保障暂行规定(公开征求意见稿)》向社会公开征求意见。
总结
随着“社保入税”“延迟退休”“超龄劳动者权益保障”等政策陆续落地,用工合规应从“事后应对”转向“事前治理”。中富博睿建议企业及时建立健全合规审查流程,梳理企业内部现存有关社保、个税、雇佣合同等方面的特殊情况,提前研判超龄劳动者用工合规风险,积极应对未来劳动监察。
*所有内容仅供参考与交流,不代表中富博睿的咨询意见以及对法律的解读。
-END-