外商投资增值电信业务的分析——准入篇
序言
外商投资增值电信业务的分析——准入篇
外商投资增值电信业务的分析——申请篇
外商投资增值电信业务的分析——融资和上市篇
第一篇:外商投资增值电信业务的分析——准入篇
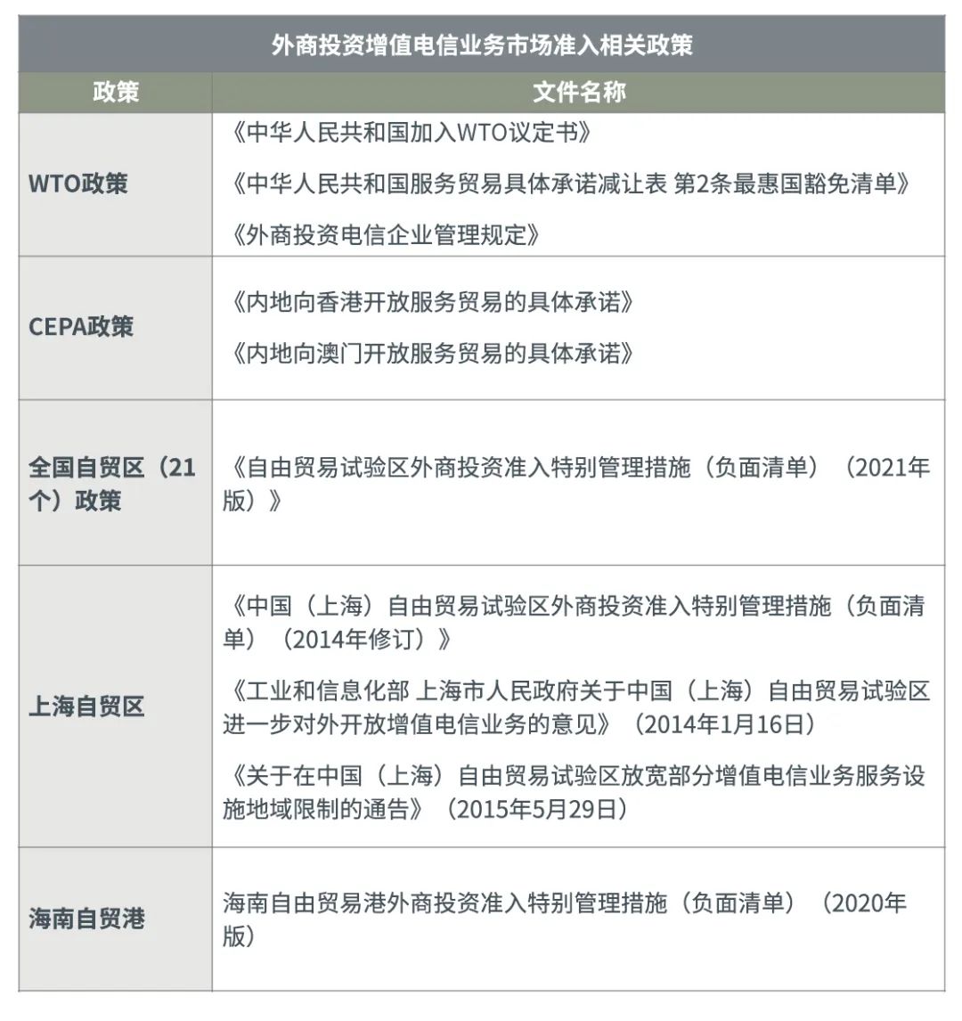
根据我国现有的法规及政策,外商投资企业可分类适用的法律法规包括但不限于:
《外商投资准入特别管理措施(负面清单)(2021年版)》 《自由贸易试验区外商投资准入特别管理措施(负面清单)(2020年版)》 《中国(上海)自由贸易试验区外商投资准入特别管理措施(负面清单)(2014年修订)》 《海南自由贸易港外商投资准入特别管理措施(负面清单)(2020年版)》 《内地与香港/澳门关于建立更紧密经贸关系的安排》等.
除遵照前述政策外,外商投资企业从事增值电信业务还应当依照《外商投资电信企业管理规定》(2022修订版)、《电信业务经营许可证管理办法》等规定满足注册资本、业绩和运营经验等要求。
01
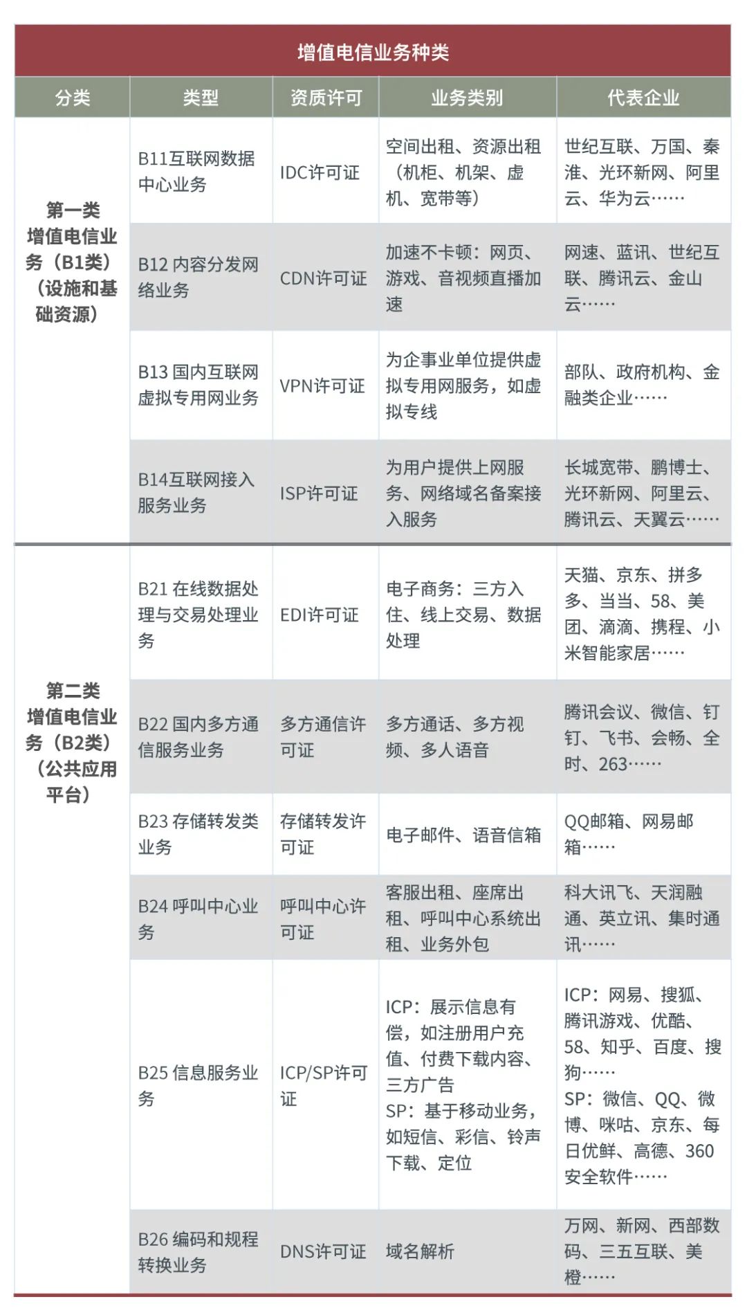
我国增值电信业务种类及外资股权比例限制
根据《电信业务分类目录(2015年版)》(以下简称“《电信分类目录》”),我国电信业务分为基础电信业务和增值电信业务。增值电信业务又分为第一类增值电信业务和第二类增值电信业务,总共10大类。

上述增值电信业务并未完全对外资开放,已经开放的增值电信业务存在外资股权比例等限制。
根据现有法规及政策的明文规定(见附录),我们对增值电信业务开放情况及外资股权比例限制进行了以下梳理,但不排除实操中监管机构存在不同的理解和监管口径。

02
注册资本要求
根据《外商投资电信企业管理规定》(2022年修订版),外商投资企业从事电信业务的,其注册资本应当满足如下要求:
1. 经营全国的或者跨省、自治区、直辖市范围的基础电信业务的,其注册资本最低限额为10亿元人民币;经营增值电信业务的,其注册资本最低限额为1000万元人民币;
2. 经营省、自治区、直辖市范围内的基础电信业务的,其注册资本最低限额为1亿元人民币;经营增值电信业务的,其注册资本最低限额为100万元人民币。

03
业绩及运营经验要求
根据新《外商投资电信企业管理规定》,对申请增值电信业务牌照的公司的外方主要投资者而言,删除了“应当具有经营增值电信业务的良好业绩和运营经验”,即在规则层面,不继续要求外方主要投资者具备经营增值电信业务的良好业绩和运营经验。
由于相关的配套法规及服务指南等细则尚未更新,主管部门对新的《外商投资电信管理规定》的具体执行方式和具体问题把握尺度,仍有待研判,并在实际执行过程中做进一步观察。对于目前的过渡阶段,开展外商投资增值电信业务仍需参照修改前的《规定》进行操作。
(1)什么是外方主要投资者?
根据《电信业务经营许可审批服务指南(2021 版)》,外商投资电信企业的外方主要投资者是指在外方全体投资者中出资数额最多且占全体外方投资者出资总额的 30%以上的出资者。
(2)如何证明良好业绩和运营经验?
对于何谓“良好的业绩和运营经验”,目前法规及政策并无统一的认定标准。这也是造成公司按照外资程序申请增值电信业务牌照存在不确定性的主要因素之一。总体而言,主管审批部门对于外方投资者是否满足该要求有较大的裁量权,从而增加了外商投资电信企业取得电信业务经营许可的不确定性。
《电信业务经营许可审批服务指南(2021 版)》中,“电信业务运营经验”一栏要求申请公司递交如下证明资料:

在实践中,不一定要求外方主要投资者本身必须以经营增值电信业务为主营业务,但是如该外方主要投资者(或其一级母子公司)确实没有任何与电信业务相关或相类似的服务形态(例如没有任何的线上服务或入口),则也可能给申请带来实质影响。
从上图要求的资料上看,我们理解外方主要投资者应当至少具有经营知名网站、APP的经验,而这些经验大部分财务投资人或其背后的基金都是不具备的。
囿于现有法规及政策,境外美元基金等外国投资者通过非红筹架构投资境内电信行业存在障碍,在这一背景下,VIE架构被广泛应用。新《外商投资电信企业管理规定》一旦落地生效,有望改变现有格局。
在新《外商投资电信企业管理规定》背景下,对于增值电信业务领域的互联网企业,在符合外资股权比例限制的情况下,引入外资PE/VC机构及其他外资投资方可能将不会对其申请取得增值电信业务经营许可证造成实质障碍,在此基础上预计会有更多的外资电信企业符合申请条件。外资电信企业申请增值电信业务经营许可证的流程相比过去而言也或许将更为简便。因此,该修订将增加外国投资者进入中国电信市场的信心和机会。
此外,《外商投资电信企业管理规定》的修改对于外籍自然人是否可成为外资增值电信牌照申请人的直接股东,留出了可待观察的空间。
此前,由于原《规定》要求外方投资者具有经营增值电信业务的良好业绩和运营经验,所以外方投资者至少应当是一个经营主体,因为自然人本人并不具备“经营增值电信业务”的基本条件。主管部门也通过公开渠道确认了这一理解。
新《外资电信管理规定》删除了对“良好业绩和运营经验”要求,也没有额外增加对于外方投资者的其他要求,在技术角度并不禁止外籍自然人成为外资增值电信牌照的申请人的直接股东。当然,审批实践中,主管部门是否会就作为直接股东的外方投资者不能为外籍自然人提出额外的细节限制,也有待观察。

敬请期待下一篇:《外商投资增值电信业务的分析——申请篇》
参考资料:
海问律师事务所2022年4月9日:《简评<外商投资电信企业管理规定>修订》 中伦视界2022年04月22日:《外商投资电信行业进一步松绑,核心利好有哪些?》 广东崇立律师事务所2022年5月25日:《融资本不易,遇到外资更难?谈增值电信业务持牌公司融资注意事项》
附:相关政策
